od Rebel » 08.09.2017 22:51
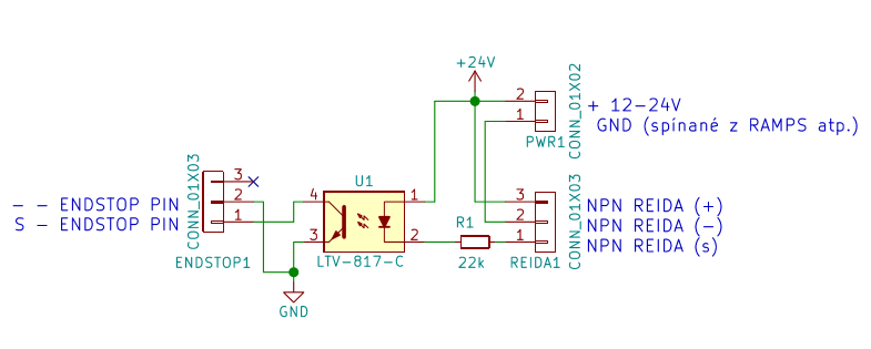
Jedna z možností, jak připojit indukční snímač pro Z. Na sCUBE používám NPN sondu LJ12A3-4-Z/BX s oddělovacím obvodem viz zde:

- reida_brd_scheme.png (34.03 KiB) Zobrazeno 20832 krát
A nebo je na netu řada zapojení s odporovým děličem atp.
Dan - Rebel ?

-
http://rebelove.org -
Nevyzkoušíš = nevíš - Rebel I-III, Rebel sCUBE, Anycubic i3 MEGA, Anycubic - Kossel Mini, MeCretor2-upravený, Anycubic Photon, RR1, RR400M
! Pro STL přílohy použij čudlík "UMÍSTIT DO PŘÍSPĚVKU" !
-
Rebel
-
- Příspěvky: 3896
- Images: 243
- Registrován: 12.08.2013 11:44
- Bydliště: HK.......není Hong Kong :D
- Reputation: 108

-
od Ferdasek » 11.09.2017 22:22
Ty piny u toho endstopu by měly být prohozené? jinak bude signálovej (s) zapojenej furt na zem (GND). Nebo je u nich pouze špatný popis (s a - má být prohozené) a to zapojení je správně?
-
Ferdasek
-
- Příspěvky: 31
- Registrován: 25.08.2013 11:54
- Bydliště: Olomouc
- Reputation: 0
-
od Rebel » 12.09.2017 16:36
To byl test vnimavosti

...... menil jsem osazeni pinu, aby to bylo 1:1 proti RAMPS (tedy prime propojeni bez prohazovani pinu v kabliku) a zapomnel jsem prohodit popisy

Opraveno, dik za upozarneni

Dan - Rebel ?

-
http://rebelove.org -
Nevyzkoušíš = nevíš - Rebel I-III, Rebel sCUBE, Anycubic i3 MEGA, Anycubic - Kossel Mini, MeCretor2-upravený, Anycubic Photon, RR1, RR400M
! Pro STL přílohy použij čudlík "UMÍSTIT DO PŘÍSPĚVKU" !
-
Rebel
-
- Příspěvky: 3896
- Images: 243
- Registrován: 12.08.2013 11:44
- Bydliště: HK.......není Hong Kong :D
- Reputation: 108

-
od lubos » 16.11.2017 21:17
-
lubos
-
- Příspěvky: 162
- Registrován: 03.02.2014 14:59
- Bydliště: Úvaly
- Reputation: 0
-
od Otomar » 16.11.2017 21:49
Kde se to dá sehnat, takhle pěkně na desce?
Customized REBEL II, direct HEVO, sCube, Voron Trident, Voron0.1, Custom Pinky Bear project & Neje 30W laser engraver
-
Otomar
-
- Příspěvky: 637
- Images: 0
- Registrován: 20.12.2014 11:24
- Bydliště: JMK
- Reputation: 0
od lubos » 17.11.2017 01:02
Strejda Dan Rebelo o velký ze svých zásob vykutal, ze zadu je na destičce napsáno rebelové, takže si je někde nechává dělat
-
lubos
-
- Příspěvky: 162
- Registrován: 03.02.2014 14:59
- Bydliště: Úvaly
- Reputation: 0
-
od medapeta » 17.11.2017 10:49
Mínusové body mému profilu zde udělil výhradně uživatel tom666, který se na foru již nevyskytuje.
Měl zřejmě pocit, že pravda se tu psát nesmí...
-
medapeta
-
- Příspěvky: 1617
- Images: 57
- Registrován: 31.05.2016 22:14
- Bydliště: Brdy
- Reputation: 0
od oscar » 17.11.2017 14:19
Otomar píše:Kde se to dá sehnat, takhle pěkně na desce?
Dan tech desek par ma


- reida.png (39.67 KiB) Zobrazeno 20444 krát
.... večer se přezujou, hodinu frézujou ....
-
oscar
-
- Příspěvky: 730
- Images: 4
- Registrován: 16.06.2014 20:51
- Bydliště: Perníkovice
- Reputation: 10

od Otomar » 17.11.2017 15:38
Tak Dane, kdy to bude na shopu?
Customized REBEL II, direct HEVO, sCube, Voron Trident, Voron0.1, Custom Pinky Bear project & Neje 30W laser engraver
-
Otomar
-
- Příspěvky: 637
- Images: 0
- Registrován: 20.12.2014 11:24
- Bydliště: JMK
- Reputation: 0
od Rebel » 17.11.2017 17:20
Nevim, namam cas to resit

Mam jich tu asi 10ks osazenejch, tak pokud nekdo bude chtit muze napsat, ale bude to drahy

Dan - Rebel ?

-
http://rebelove.org -
Nevyzkoušíš = nevíš - Rebel I-III, Rebel sCUBE, Anycubic i3 MEGA, Anycubic - Kossel Mini, MeCretor2-upravený, Anycubic Photon, RR1, RR400M
! Pro STL přílohy použij čudlík "UMÍSTIT DO PŘÍSPĚVKU" !
-
Rebel
-
- Příspěvky: 3896
- Images: 243
- Registrován: 12.08.2013 11:44
- Bydliště: HK.......není Hong Kong :D
- Reputation: 108

-
od Rebel » 17.11.2017 18:53
Dobre, tak abych to nemusel kazdemu psat do SZ, tak proste chci za osazenou desku 180,- + postovne. Prosim nediskutovat o cene, nebudu ji zde obhajovat, berte to jako fakt od "strycka skrblika"

Desky jsou v omezenem poctu.
Dan - Rebel ?

-
http://rebelove.org -
Nevyzkoušíš = nevíš - Rebel I-III, Rebel sCUBE, Anycubic i3 MEGA, Anycubic - Kossel Mini, MeCretor2-upravený, Anycubic Photon, RR1, RR400M
! Pro STL přílohy použij čudlík "UMÍSTIT DO PŘÍSPĚVKU" !
-
Rebel
-
- Příspěvky: 3896
- Images: 243
- Registrován: 12.08.2013 11:44
- Bydliště: HK.......není Hong Kong :D
- Reputation: 108

-
od dkraft » 19.11.2017 02:40
Mozna blba otazka, ale v cem je to lepsi nez tohle?
- Přílohy
-

Naposledy upravil
dkraft dne 19.11.2017 11:30, celkově upraveno 1
Rebel II HD+LCD (mix. JRC a cinskych dilu), deska GT2560, TMC2130 SPI, 230V hlinikova podlozka, autoleveling, octoprint+wifi+webcam.
-
dkraft
-
- Příspěvky: 147
- Registrován: 24.02.2016 14:25
- Bydliště: Plzeň
- Reputation: 0
od MichalG » 19.11.2017 03:25
urcite ma konektor endstopu + - ?
Nabizim tistene dily
-
MichalG
-
- Příspěvky: 393
- Images: 0
- Registrován: 28.03.2017 23:15
- Reputation: 2

od Rebel » 19.11.2017 11:03
No, te maluvce je to lepsi urcite v tom, ze to po sepnuti sondy nevypali regulator na arduinu, ale to je asi nejaky sum a chyba ve schmematu (tak to prosimte oprav, nez to nekdo vyzkousi), tedy misto (+) melo byt (s). Kazdopadne rozdil je v tom, ze jsou aspon trochu nejake zasady, kdy treba z meho pohledu oddelit diodou 5V ci 3,3V ligiku od napajeni 24 ci 12V neni uplne to optimalni reseni.
MichalG píše:urcite ma konektor endstopu + - ?
nebudes tomu verit, ale ma.
Dan - Rebel ?

-
http://rebelove.org -
Nevyzkoušíš = nevíš - Rebel I-III, Rebel sCUBE, Anycubic i3 MEGA, Anycubic - Kossel Mini, MeCretor2-upravený, Anycubic Photon, RR1, RR400M
! Pro STL přílohy použij čudlík "UMÍSTIT DO PŘÍSPĚVKU" !
-
Rebel
-
- Příspěvky: 3896
- Images: 243
- Registrován: 12.08.2013 11:44
- Bydliště: HK.......není Hong Kong :D
- Reputation: 108

-
od dkraft » 19.11.2017 11:22
jj, chybicka se vloudila ma to byt "S" i kdyz jak pise Dan i to plusko by se tam naslo!

. Takze funkcne nic, v podstate je tvoje reseni setrnejsi k elektronice a vic "koser"?

chapu to tak dobre?
PS: dioda na obrazku je 1N4007, ve FW je treba mit povoleny "pullup odpor" na endstopech a zatim mi to takto funguje.
Rebel II HD+LCD (mix. JRC a cinskych dilu), deska GT2560, TMC2130 SPI, 230V hlinikova podlozka, autoleveling, octoprint+wifi+webcam.
-
dkraft
-
- Příspěvky: 147
- Registrován: 24.02.2016 14:25
- Bydliště: Plzeň
- Reputation: 0
Zpět na Rebel sCUBE
Kdo je online
Uživatelé procházející toto fórum: Žádní registrovaní uživatelé a 2 návštevníků