od PepanSK » 30.09.2016 07:05
Poprosil bych o firmware na Rebela III na Mega 2560. Nejede mi druhej extruder, nahrál sem klasickej firmware na rebel II full G-LCD, jen sem dal druhej config na dual extruder, něco přenastavil a všechno mi jde jak má i posun desky mezi Extruderama, jen prostě nechce dvojka tisknout materiál. Když tak něco poštrachám přes víkend, v práci nemám tolik času

.
Peter - PepanSK

jinak jsem elektronik a mám
ELEKTRONIKU jako koníček
Rebel II (0,3), Root 2 CNC multitool frézka,
Rebel III (2x0,3) rozměr HB 300x400 mm,Rebel II (0,4 a 0,5) rozpracován, nechce se mi pořád měnit trysky, HB oba 200x300 mm
-
PepanSK
-
- Příspěvky: 7
- Registrován: 18.04.2016 09:48
- Bydliště: Praha, Knovíz, Brestovec (Myjava, SR)
- Reputation: 0
od Rebel » 30.09.2016 10:50
A neni to spis blbe vygenerovanym g-codem? V cem ho generujes ? Posli kdyztak nejakej mensi zabalenej, jestli ti v tom nechybi prohazovani HE. Podle toho co pises by to melo normalne chodit.
Dan - Rebel ?

-
http://rebelove.org -
Nevyzkoušíš = nevíš - Rebel I-III, Rebel sCUBE, Anycubic i3 MEGA, Anycubic - Kossel Mini, MeCretor2-upravený, Anycubic Photon, RR1, RR400M
! Pro STL přílohy použij čudlík "UMÍSTIT DO PŘÍSPĚVKU" !
-
Rebel
-
- Příspěvky: 3896
- Images: 243
- Registrován: 12.08.2013 11:44
- Bydliště: HK.......není Hong Kong :D
- Reputation: 108

-
od PepanSK » 01.10.2016 18:00
omlouvám se ale k PC sem se dostal až teď. Generuju ve slicru, G-codem to není ja sem zatím na ní ani netiskl, ja mám problém v tom že mi nejede motor na druhým výstupu, E0 na ramps v pořádku a E1 nic. Ja zatím stejne potřebuju tisknout věčšinou jednou barvou tak to aspoň pojede na tu jednu. Skusil sem přes web konfigurátor si udělat celý FW tak v pondělí uvidím zda mi to jde nebo to budu muset doladit. Dám vědět jak sem dopadnul, kolem 7 ráno

Peter - PepanSK

jinak jsem elektronik a mám
ELEKTRONIKU jako koníček
Rebel II (0,3), Root 2 CNC multitool frézka,
Rebel III (2x0,3) rozměr HB 300x400 mm,Rebel II (0,4 a 0,5) rozpracován, nechce se mi pořád měnit trysky, HB oba 200x300 mm
-
PepanSK
-
- Příspěvky: 7
- Registrován: 18.04.2016 09:48
- Bydliště: Praha, Knovíz, Brestovec (Myjava, SR)
- Reputation: 0
od Rebel » 02.10.2016 18:11
"ja mám problém v tom že mi nejede motor na druhým výstupu" to zkousis jak? Pokud to delas generovanim g-code prez Repetier-host a zvoleny slic3r a vybiras v tom seznamu dilu hotend pro danou cast, tak to nefunguje, to umi Repetier-host pouze s tim Cura enginem. Tedy aspon drive to tak bylo. Musis to udelat v holem slic3r.
Dan - Rebel ?

-
http://rebelove.org -
Nevyzkoušíš = nevíš - Rebel I-III, Rebel sCUBE, Anycubic i3 MEGA, Anycubic - Kossel Mini, MeCretor2-upravený, Anycubic Photon, RR1, RR400M
! Pro STL přílohy použij čudlík "UMÍSTIT DO PŘÍSPĚVKU" !
-
Rebel
-
- Příspěvky: 3896
- Images: 243
- Registrován: 12.08.2013 11:44
- Bydliště: HK.......není Hong Kong :D
- Reputation: 108

-
od PepanSK » 03.10.2016 04:45
Na Ramps mi nejde výstup E1, zkouším to přes ovládaní na LCD controléru, E0 mi funguje bez problému, skusil sem prohodit i drivery ale pořád to samí E0 ok, E1 nic. Skusím to jěště pohledat v nastavení firmwaru ale nevím kde. Začínám být zoufalej.

Peter - PepanSK

jinak jsem elektronik a mám
ELEKTRONIKU jako koníček
Rebel II (0,3), Root 2 CNC multitool frézka,
Rebel III (2x0,3) rozměr HB 300x400 mm,Rebel II (0,4 a 0,5) rozpracován, nechce se mi pořád měnit trysky, HB oba 200x300 mm
-
PepanSK
-
- Příspěvky: 7
- Registrován: 18.04.2016 09:48
- Bydliště: Praha, Knovíz, Brestovec (Myjava, SR)
- Reputation: 0
od Rebel » 03.10.2016 05:05
takze pri zvoleni druheho extruderu se ti posune stolek o zadany offset hotendu a pri posuvu pak nejede? zkus je prohodit ve FW mezi sebou. Pokud je chyba nekde na ceste k driveru, mel by ti pak jet jen ten druhej. pokud pojede fakt jen druhek, je to ve fw. posli sem ten konfigurak.
Odesláno z mého K920 pomocí Tapatalk
Dan - Rebel ?

-
http://rebelove.org -
Nevyzkoušíš = nevíš - Rebel I-III, Rebel sCUBE, Anycubic i3 MEGA, Anycubic - Kossel Mini, MeCretor2-upravený, Anycubic Photon, RR1, RR400M
! Pro STL přílohy použij čudlík "UMÍSTIT DO PŘÍSPĚVKU" !
-
Rebel
-
- Příspěvky: 3896
- Images: 243
- Registrován: 12.08.2013 11:44
- Bydliště: HK.......není Hong Kong :D
- Reputation: 108

-
od PepanSK » 03.10.2016 10:05
Omlouvám se, driver měl výpadky, když sem ho přitlačil tak 5 minut šel a pak ne, takže sem ho přepájel, a už je ok. Jěště nastavím posuv mezi tryskami a pak to sem postnu i EEpromkou v zipu. Děkuju za pomoc nakonec sem to vyřešil.

Peter - PepanSK

jinak jsem elektronik a mám
ELEKTRONIKU jako koníček
Rebel II (0,3), Root 2 CNC multitool frézka,
Rebel III (2x0,3) rozměr HB 300x400 mm,Rebel II (0,4 a 0,5) rozpracován, nechce se mi pořád měnit trysky, HB oba 200x300 mm
-
PepanSK
-
- Příspěvky: 7
- Registrován: 18.04.2016 09:48
- Bydliště: Praha, Knovíz, Brestovec (Myjava, SR)
- Reputation: 0
od PepanSK » 03.10.2016 14:42
Firmware na Rebel III s Full-GLCD pro arduino Mega2560.
Budete si muset upravit v eeprom nastavení plochy tisku je tam totiž nastavená 300x400 mm, všechno je přes drivery DRV8825, popřípadě dostavit kroky , mně to de dobře a ne každému to může vyhovovat

- Přílohy
-
Repetier Rebel III_Full_GLCD.zip
- (306.85 KiB) 916 krát
Peter - PepanSK

jinak jsem elektronik a mám
ELEKTRONIKU jako koníček
Rebel II (0,3), Root 2 CNC multitool frézka,
Rebel III (2x0,3) rozměr HB 300x400 mm,Rebel II (0,4 a 0,5) rozpracován, nechce se mi pořád měnit trysky, HB oba 200x300 mm
-
PepanSK
-
- Příspěvky: 7
- Registrován: 18.04.2016 09:48
- Bydliště: Praha, Knovíz, Brestovec (Myjava, SR)
- Reputation: 0
od PepanSK » 03.10.2016 16:07
Jěště maličkost je třeba dostavit posuv cca o 2 mm tj- 320 kroků v Y offset pro extruder 1, 1mám přední 2 zadní, tisknul sem až teď dvoubarevně. Budu muset jěště asi vyměnit motor na ose X malinko preskakují kroky, zvednul sem mu trochu proud a dal aktivní chlazení tak uvidím když tak budu muset dát 1005. To by bylo asi vše, kdyžtak malé úpravy jsou už na vás.

Peter - PepanSK

jinak jsem elektronik a mám
ELEKTRONIKU jako koníček
Rebel II (0,3), Root 2 CNC multitool frézka,
Rebel III (2x0,3) rozměr HB 300x400 mm,Rebel II (0,4 a 0,5) rozpracován, nechce se mi pořád měnit trysky, HB oba 200x300 mm
-
PepanSK
-
- Příspěvky: 7
- Registrován: 18.04.2016 09:48
- Bydliště: Praha, Knovíz, Brestovec (Myjava, SR)
- Reputation: 0
od PepanSK » 22.11.2016 09:55
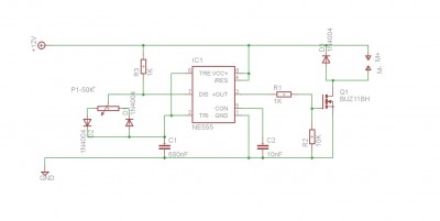
Po upozornění na připojení větráků, omlouvám se že sem to hned nenapsal, zapomněl sem na jdenu maličkost kam připojit větráky: Odpověď vás asi moc nepotěší, jsou připojeny přímo na zdroj přes impulzní regulaci s NE555, co sem si dělal, schému a seznam součástek přidám pokud chcete, a v pondělí až budu v práci přidám i nějaký fotky.
V příloze je schéma manuální regulace otáček větráků, lze použít i jinej N-fet podle výkonu, pokud to bude na věčší výkon je dobré použít paralelně s motorem kondenzátor 1000uF/25V do 20W, potom už 2200uF, dá se to použít kdekoliv na stejnosměrné motory (vím že to sem už moc nepatří, ale kdyby to chtěl někdo jinde použít).
- Přílohy
-

Peter - PepanSK

jinak jsem elektronik a mám
ELEKTRONIKU jako koníček
Rebel II (0,3), Root 2 CNC multitool frézka,
Rebel III (2x0,3) rozměr HB 300x400 mm,Rebel II (0,4 a 0,5) rozpracován, nechce se mi pořád měnit trysky, HB oba 200x300 mm
-
PepanSK
-
- Příspěvky: 7
- Registrován: 18.04.2016 09:48
- Bydliště: Praha, Knovíz, Brestovec (Myjava, SR)
- Reputation: 0
Zpět na Rebel III
Kdo je online
Uživatelé procházející toto fórum: Žádní registrovaní uživatelé a 0 návštevníků